就业信息
11月12日,第十六届“挑战杯”全国大学生课外学术科技作品竞赛终审决赛在北京航空航天大学落下帷幕,LY体育·(国际)官方网站在本届竞赛中取得历史性突破。学校报送的六件作品喜获一等奖3项、三等奖3项、累进创新奖1项。学校以综合排名全省第2位,全国优胜杯第14位(全国共44所)的好成绩捧得本届赛事的“优胜杯”,创下历史最佳成绩,继续蝉联全国“挑战杯”发起高校行列。北京航空航天大学、清华大学获得本届比赛“挑战杯”。
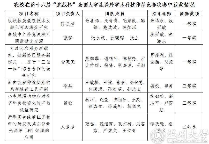
本届竞赛由共青团中央、中国科协、教育部、中国社科院、全国学联和北京市人民政府共同主办,共计1513件参赛项目参加全国复赛,经过网络初评、集中复评、决赛问辩,竞赛评审委员会最终评出35件特等奖作品、105件一等奖作品、286件二等奖作品。我校共有3件作品入围终审决赛并全部获得全国一等奖。我校《级联拉曼混频技术及颜色可选激光研究》项目还获得全国“累进创新作品”铜奖;另有3件作品获得全国三等奖。据悉,此次比赛仅产生14项“累进创新作品”。
校党委高度重视“挑战杯”系列赛事工作。校党委书记谢树华、校长赵敏多次关心和指导“挑战杯”相关工作;校党委副书记庄兴忠多次组织召开“挑战杯”系列竞赛工作推进会、多次前往相关学院指导备赛工作;各学院持续掀起积极筹备参加“挑战杯”比赛的热潮,为本届大赛取得佳绩打下良好基础。
浙江省第十六届“挑战杯”大学生课外学术科技作品竞赛团队合影
《打造为农服务新载体,创新协同服务新模式
——基于“三位一体”综合合作的调查研究》团队合影
《高效中红外宽波段可调谐激光光源》团队合影
《级联拉曼混频技术及颜色可选激光研究》团队合影
我校在第十六届“挑战杯”全国大学生课外学术科技作品竞赛决赛中获奖情况
中国浙江省温州市茶山高教园区 电话:0577-86598000
中国浙江省温州市学院中路276号 电话:0577-86598000
Copyright © LY体育·(国际)官方网站 Wenzhou University All Rights Reserved. 浙ICP备07006821号-1 浙公网安备 33030402000759号